Какой ток потребляет шуруповерт
Прежде, чем подбирать подходящий блок питания, нужно понять, на какой потребляемый ток нужно рассчитывать. К сожалению, производители аккумуляторных шуруповертов не указывают ток, потребляемый двигателем. Емкость самого аккумулятора в ампер-часах, которая обязательно указанна на батарее, не позволяет понять какой ток потребляет шуруповерт в рабочем режиме
. Максимум, что может указать производитель, это мощность в ваттах, но это бывает очень редко, обычно мощность указанна непосредственно в силе крутящего момента.
Если мощность в ваттах все-таки указанна, мы можем иметь представление о потребляемом токе и подобрать соответствующий блок питания с небольшим запасом по току/мощности. Для вычисления силы тока достаточно разделить мощность в ваттах на рабочее напряжение шуруповерта, в данном случае это 12 вольт. Итак, если производитель указал мощность например 200 ватт — 200:12=16,6 А — такой ток потребляет шуруповерт в рабочем режиме.
Однако указанная мощность это большая редкость и нет универсальной цифры, характеризующей все 12-ти вольтовые шуруповерты. Нужно понимать, что при полном торможении вала двигателя, токи могут значительно превышать номинальные и вычислить эту величину очень не просто. В то же время, анализ различных форумов и собственного опыта показали — для работы шуруповерта зачастую достаточно тока в 10 А, этого достаточно для выполнения многих функций закручивания и сверления. При этом известно, что броски тока при полном торможении вала могут превышать 30 А.
Ну и какой же вывод можно сделать из всего этого? Для шуруповерта подойдет блок питания 12 В дающий 10 А тока, если имеется возможность использовать блок 20-30 А, это даже лучше. Это среднестатистические цифры, применимые к большинству шуруповертов.
Сетевой блок, встроенный в АКБ
Работы по модернизации питания нужно начинать с приобретения готового блока с соответствующими габаритами и характеристиками. Самое простое решение — сходить на радиотехнический рынок и подобрать подходящее по параметрам устройство.
Затем нужно аккуратно полностью отсоединить все детали от корпуса. Расположить элементы в корпусе от АКБ шуруповёрта и закрепить их внутри, при этом, если возникает необходимость, нужно удлинить соединения между трансформатором и платой управления. Желательно эти два основных узла разместить с зазором, чтобы не допускать перегрева их во время работы при высокой нагрузке.
Не помешает закрепить на управляющей микросхеме радиатор охлаждения. Определить, какие детали будут нуждаться в охлаждении, можно практическим методом. Для этого необходимо поработать шуруповёртом некоторое время, после чего отключить его от сети и потрогать детали на плате. Сразу станет понятно, какой элемент нагревается сильнее. В корпусе блока просверливаем несколько отверстий для поступления воздуха.
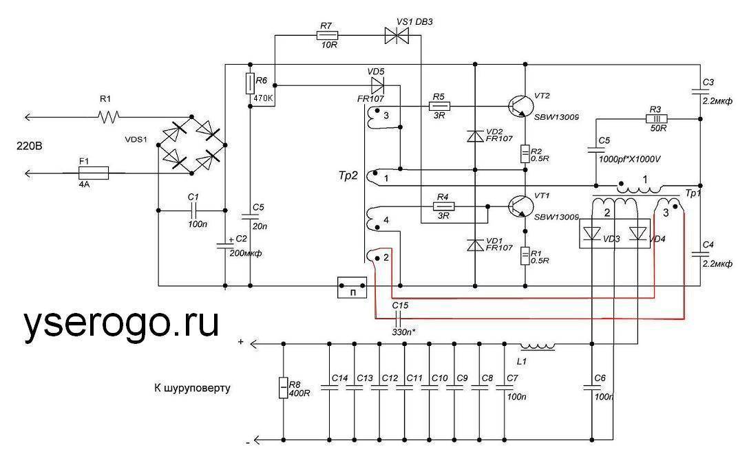
Схема
Вот несложная схема блока, схема была нарисована на скорую руку, может позже уделю ей время и перерисую
в более понятный вид. Картинка увеличивается по нажатию.

Прототипом взята схема из советских времен и усовершенствована с помощью советов обитателей форума “Радиокот”.
По сути это схема электронного трансформатора с “лишними” для китайских производителей деталями. Добавлен
узел обратной связи по напряжению, он выделен красным. В идеале эта часть схемы не задействована, но это в
процессе наладки.
Транзисторы взяты SBW13009 с запасом, это повышает надежность блока в целом. Схема обладает весьма
полезным свойством: благодаря резисторам в эмиттерных цепях, блок во время холодных пусков, когда токи значительно
превышают номинальные – повышает частоту преобразования. Благодаря этому импульсы больших токов ему не страшны.
Запуск выполнен на VS1 и блокируется диодом VD5, когда устройство выходит на автогенераторный режим. В процессе
опытов с блоком было решено отказаться от узла защиты, которая блокирует запуск при перегрузке – с шуруповертом
она будет только мешать.
По совету “радиокотов” был введен снаббер C5R3, он снижает обший уровень помех от блока, уменьшает потери на
коммутацию транзисторов и предотвращает появление сквозных токов. Выпрямление во вторичной цепи происходит по
схеме со средней точкой, благодаря такому решению количество диодов уменьшено до 2 (диодная сборка) и уменьшены
потери на тепло. Так же, для уменьшения потерь взята сборка из диодов Шоттки.
В отличие от электронного трансформатора (ЭТ) в схеме реализованы две обратные связи, по току и по
напряжению. Благодаря этому блок запускается без нагрузки. Однако практика показывает, при работе вхолостую
нагреваются силовые ключи, поэтому если удается добиться уверенного пуска шуруповерта без ОС по напряжению –
C15 попросту не впаивается в схему.
Конденсаторный баян на выходе, вместо одного электролита необходим по причине тех же больших пусковых токов.
Когда у меня стоял один конденсатор, его выводы плавились при определенном положении кнопки шурика. То есть
выводы одного конденсатора не рассчитаны на такие токи, в принципе, как и сам одиночный конденсатор.
Резистор R8 выполняет две роли: первая – это не позволяет на холостом ходу развиться напряжению выше
номинального, вторая – с отключенной ОС по напряжению дает пусковой ток во вторичной цепи и позволяет
запуститься ШИМ-у шуруповерта.
Перемычка “П” используется в процессе наладки блока, при первом пуске и настройке вместо нее подключается
лампа накаливания 100Вт, при испытании на шуруповерте просто замыкается перемычкой или предохранителем.
Как переделать?
Рассмотрим, как переделать аккумуляторный шуруповерт в сетевой, используя блок питания от компьютера. Но прежде чем отправляться разбирать старый системник или в магазин, чтобы купить новый БП, почитайте, что написано на корпусе шуруповерта. Обычно там указано рекомендуемое напряжение, чаще всего это 12 В. Для такого варианта блок питания отыскать проще простого. Но вот если указано большее значение, то к некоторых случаях поиски могут затянуться. Словом, переделывайте только 12-вольтовый шуруповерт, чтобы не усложнять себе жизнь.
Шаг 1. Снимите б/у блок питания на 500 Вт со старого системника или купите самый дешевый в любом магазинчике или сервисе по ремонту компьютеров.
Приобретите блок питания
Шаг 2. Всю подробную информацию о технических характеристиках компьютерного блока вы сможете прочитать на наклейке, которая находится на боку этой детали.
Изучите характеристики блока питания
Шаг 3. Затем можно приступать к переделке. Разберите родную, но закончившую работать батарею и выньте из него все питающие элементы.
Разберите старую батарею
Шаг 4. Аккумуляторы нам уже не нужны, но сохраните клеммодержатели и клеммы. Аккуратно снимите последние с батарей.
Снимите клеммодержатели
Аккуратно снимите клеммы
Шаг 5. К клеммам припаяйте провод сечением 3 мм² , предварительно зачистив его.
Припаяйте к клеммам провод
Вот так должно получиться
Шаг 6. Закрепите клеммы на клеммодержателе.
Закрепите клеммы на клеммодержателе
Шаг 7. Запомните, что «минусовой» провод у вас — синий (например). Вставьте клеммы согласно этой информации и символам на корпусе батареи в сам корпус.
Вставьте клеммы внутрь корпуса
Шаг 8. Удерживая клеммодержатель внутри, просверлите корпус бывшей батареи в верхней части сверлом диаметром 3 мм.
Сделайте отверстие в корпусе
Шаг 9. Снимите фаску сверлом побольше, чтобы шуруп на 3 мм легко утапливался в пластике (его шляпка не должна выступать).
Снимите фаску и вкрутите шуруп
Шаг 10. Затяните шуруп. Таким образом вы зафиксируете внутри корпуса от батареи сами клеммы и провод.
Зафиксируйте шурупом клеммодержатели внутри корпуса
Шаг 11. В корпусе от батареи просверлите еще одно отверстие, чтобы вывести провод питания из него.
Сделайте второе отверстие в корпусе батареи
Шаг 12. Рекомендуем зафиксировать провод внутри корпуса, чтобы он не тянул клеммы, когда во время работы вы будете натягивать шнур. Для этого на определенном расстоянии на выходе провода из корпуса намотайте несколько слоев изоленты. Она не даст проводу вылезать из отверстия на большее чем нужно расстояние.
Изолента поможет зафиксировать провод
Шаг 13. Соберите корпус батареи назад, скрутите все детали. Батарея-заглушка с возможностью подключения шуруповерта к сети готова.
Соберите корпус батареи
Шаг 14. Но это еще не все. Теперь нужно подключить нашу заглушку к блоку питания. Еще раз посмотрите на информационную наклейку на нем: там будет указано, каким цветом провода дают напряжение на 12 вольт. Здесь это желтый и черно-желтый провода.
Посмотрите цвета проводов
Шаг 15. Соедините параллельно один черно-желтый и один желтый провод, а также два черных («земля»). Если у вас только одна линия на 12 В, то возьмите просто два желтых провода и два черных.
Скрутите параллельно нужные провода Вот так должно получиться
Шаг 16. Припаяйте провода к силовому разъему XT60.
Припаяйте провода к XT60
Шаг 17. Припаяйте провод, идущий от батареи-заглушки, к другой части разъема.
Провод от батареи тоже припаяйте Вот так должно получиться
Шаг 18. Чтобы запустить блок питания от компьютера без самого системника, замкните зеленый провод на черный — на землю. Это можно сделать перемычкой из обычной скрепки.
Замкните контакты скрепкой
Шаг 19. Блок питания готов к работе. Можно его включать. Лишние провода можно отрезать или смотать в пучок, чтобы не мешали.
Лишние провода можно отрезать. Не забудьте про изоляцию
Шаг 20. Проверьте работоспособность системы. В целом шуруповерт готов к работе от сети. А так как была изготовлена батарея-заглушка для такого подключения, то есть провода не были напрямую подключены к прибору, то при желании на такой шуруповерт можно купить новый аккумулятор и пользоваться и им, и этой системой.
Шуруповерт переделан и готов к работе
Как переделать шуруповерт для работы от сети
Необходимо заранее разобраться, как переделать шуруповерт 12 вольт на работу от сети 220. Есть несколько рекомендаций, которые помогут сделать это правильно.
Подключение к зарядке

Наиболее простой способ подсоединить инструмент к сети – сделать это через зарядное устройство. Делается это следующим образом:
- Припаять провода питания к зарядке.
- Разобрать старый аккумулятор инструмента.
- Сделать в корпусе отверстия для кабеля.
- Припаять провода к питанию электропривода.
Используя этот метод, можно воспользоваться зарядным устройством ноутбука.
Подключение блока в корпусе от аккумулятора
Люди, которые смогли найти подходящий БП, могут с его помощью подключить шуруповерт к сети. Перед тем как собрать электрический шуруповерт с блоком питания, надо разобраться с нюансами такой работы. Делается это так:
- Извлечь из шуруповерта старый аккумулятор и достать из него отработанные компоненты.
- Установить в корпус новый БП.
- Подсоединить к блоку провода для соединения с сетью.
- Установить клеммы.
- Собрать корпус и поместить его в шуруповерт.
Если используется компактный блок питания, необходимо позаботиться об охлаждении. Для этого в стенках корпуса проделывается несколько отверстий для циркуляции воздуха.
Соединение с внешним БП

Если не удается установить компактный БП в корпус, придется воспользоваться внешним. Чтобы подключить к нему электрический инструмент, необходимо выполнить такие действия:
- Разобрать корпус шуруповерта и переделать вход для подключения источника питания. Это делается, чтобы можно было подсоединить БП.
- Подсоединить БП к устройству. Возможно, для этого понадобится специальный переходник для пониженного напряжения.
- Запустить инструмент и проверить его работоспособность.
Если после запуска ничего не произошло, надо внимательно осмотреть места соединения проводов. Часто отходят контакты и из-за этого инструмент не запускается.
Подсоединение к БП с компьютера
Люди, решившие переделывать аккумуляторный шуруповерт и подключать его к сети, могут воспользоваться компьютерным БП. Для этого подойдет модель мощностью от 300 Вт. Такие устройства на выходе выдают 16-18 А. Этого вполне достаточно для работы инструмента.
Подключать шуруповерт к компьютерному БП просто. Делается это при помощи двух проводов. Один из них – 12 вольтовый «плюс», а второй масса.
Различные варианты выносных блоков питания
Блок питания выносного типа для шуруповерта можно изготовить из следующих устройств:
- из компьютерного БП;
- используя блок питания от ноутбука;
- из зарядки автомобильного аккумулятора;
- из инверторного сварочного аппарата.
Выносной источник питания из БП от компьютера или от ноутбука
В данном случае, чтобы сделать блок питания для шуруповерта, понадобится БП от компьютера «АТ» формата мощностью 300-350 Вт. Сила тока на его выходе напряжением 12 V будет составлять около 16 А, чего вполне хватит для работы электроинструменту средней мощности. Деталь можно снять со старого системного агрегата или приобрести, например, в компьютерном магазине. При этом она уже оснащена кнопкой включения, охлаждающим вентилятором, а также защитой от перегрузок.

Основные рабочие характеристики компьютерного БП содержатся на табличке его корпуса.

Работу по приспосабливанию устройства для работы совместно с шуруповертом выполняют в такой последовательности:
- разбирают корпус компьютерного БП;
- убирают защиту от включения, соединив для этой цели зеленый проводок с любым из черных, входящих в состав данного разъема;
- затем от разъема MOLEX отрезают провода, которые не нужны: оставляют только желтый (+12 V) с черным (земля) проводки;

- припаивают к желтому и черному проводам один конец шнура;
- разбирают шуруповерт;

подсоединяют к его соответствующим клеммам второй конец провода от БП;

в обратном порядке собирают инструмент.
В итоге получится оборудование примерно как на фотографии ниже.

Использование зарядного устройства от ноутбука в качестве источника питания для эксплуатируемого инструмента – это очень простой вариант. При этом особые переделки не потребуются. Подойдет зарядка с выходным напряжением от 12 до 19 V.

Доработку устройства выполняют так:
- от выходного шнура зарядки срезают кусачками разъем;
- оголяют концы проводов;
- разбирают шуруповерт;
- припаивают проводки зарядки к соответствующим контактам инструмента;
- собирают электроинструмент;
- проверяют его работоспособность.
Можно также подключить шнур к шуруповерту через аккумулятор. Из него предварительно вытаскивают батареи, а в корпусе делают отверстия под питающий кабель.

Концы шнура присоединяют к аккумуляторным клеммам.

Переделывание зарядки автомобильного аккумулятора и инверторного сварочного аппарата
Переделка зарядного устройства от автомобильных аккумуляторных батарей в зарядку для шуруповерта выполняется сходным способом с модернизацией ИП от ноутбука. На авторынке понадобится приобрести не импульсный блок питания, а прибор аналогового типа (если дома нет старого, который не используется) с возможностью ручного регулирования силы тока и напряжения на выходе при зарядке батарей. Стоит такое устройство недорого. Внешний вид его представлен на фотографии ниже.

Алгоритм переделывания следующий:
- подбирают 2 многожильных проводка нужного сечения;
- к одному концу каждого из них приделывают специальные контактные зажимы («крокодилы»), а с оставшихся снимают 2-3 см изоляции;

сгибают зачищенные концы в виде крючка;

разбирают шуруповерт;

к его контактным клеммам подсоединят согнутые концы, припаивая их с помощью паяльника либо стягивая пластиковыми хомутами (стяжками);

хорошо изолируют электрические соединения, чтобы не было короткого замыкания;

выполняют сборку электроинструмента, обязательно проверяя его работоспособность после.

Чтобы правильно подключать переделанный инструмент к зарядке, «крокодилы» отмечают любым приемлемым способом, например, определенным цветом или надписями («+», «-»).
Создание внешнего источника питания из инверторного сварочного аппарата – это более сложная, по сравнению с рассмотренными выше способами переделки, операция. Из-за несоответствия выходных токов агрегата нужной величине понадобится изменять конструкцию оборудования. Для этого нужно проводить сопутствующие расчеты. Здесь без хороших познаний в электротехнике не обойтись.
Схема сетевого шуруповерта принципиально ничем не отличается от его аккумуляторного аналога. По этой причине переделка самого электроинструмента состоит в аккуратном подсоединении его к внешнему источнику питания либо в модернизации накопителя. Кроме рассмотренных вариантов, существует еще много других способов переделать шуруповерт на работу от сети. С этой целью используют даже детали от старых ламповых телевизоров. Но во всех случаях следует помнить о безопасности — самым простым вариантом будет использование предохранителей.
tehnika.expert
Несколько рекомендаций
Значение при покупке или сборке шуруповёрта имеют не только технические характеристики, но и надёжность, лёгкость, удобство и незначительные габариты.
Немалую важность имеет и падающая нагрузочная характеристика. Во время перегрузок , именно она, является главной страховкой инструмента от поломки
Хорошо, если конструкция устройства будет простой, а детали входящие в неё ,будут широко доступны.
Под выдвинутые мной требования подходили импульсные блоки питания, поскольку они гораздо компактнее трансформаторных
Хочу обратить ваше внимание на тот факт, большая часть китайской продукции такого плана имеет характеристики гораздо меньшие, чем те, что указаны на упаковке/корпусе, а советский БП обладает большими размерами и характеризуется низким КПД
Приобрести блок питания можно на блошином рынке или рынке для радиолюбителей. Не забудьте обсудить с продавцом возможный возврат блока, а прежде, чем встраивать его, попробуйте просто подключить к инструменту и вкрутить 3 — 4 шурупа.
Схема трансформаторного блока питания шуруповёрта
Напоследок сделаем своими руками трансформаторный блок питания для шуруповёрта 12, 14 или 18 В. Такой источник, конечно, будет достаточно громоздким, но прелесть конструкции заключается в её простоте. С повторением схемы справится и начинающий радиотехник, имеющий лишь общие знания по электротехнике.
Для этого самодельного блока питания понадобится трансформатор, способный выдать необходимый нам ток при напряжении 12–13 В (для 12-вольтового инструмента), 14–16 В (для 14-вольтового) или 18–20 В для 18-вольтового инструмента. Ещё придётся найти 4 мощных выпрямительных диода и несколько электролитических конденсаторов.
Если у нас шуруповёрт на 12 вольт, потребляющий ток до 10 А (большинство бытовых), то можно взять унифицированный анодно-накальный трансформатор ТАН-138-127/220-50 (ТАН-138 220-50), имеющий 2 обмотки по 6,3 В при токе 10 А. Весит он, правда, более 6 кг.
| Обмотка | Напряжение, В | Номинальный ток, А |
| 1–2, 4–5 | 110 | 3,9/2,3 |
| 2–3, 5–6 | 7 | 3,9/2,3 |
| 7–8 | 355 | 0,285 |
| 16–17 | 355 | 0,285 |
| 9–10 | 200 | 0,25 |
| 18–19 | 200 | 0,25 |
| 11–12 | 25 | 0,285 |
| 20–21 | 25 | 0,285 |
| 13–14 (15) | 5 (6,3) | 10 |
| 22–23 (24) | 5 (6,3) | 10 |
Ещё один вариант — накальный трансформатор ТН-61-127/220-50 (ТН-61 220-50). Он сможет обеспечить ток 8 А при напряжении 12,6 В (две обмотки) или 18,9 В (3 обмотки). Весит он хоть и поменьше, но тоже немало — 3 кг.
| Обмотка | Напряжение, В | Номинальный ток, А |
| 1–1а, 4–4а | 3,2 | 1,66/0,95 |
| 1–1б, 4–4б | 6,3 | 1,66/0,95 |
| 1–2, 4–5 | 110 | 1,66/0.95 |
| 1–3, 4–6 | 127 | 1,66/0,95 |
| 4–8 | 6,3 | 6,1 |
| 9–10 | 6,3 | 8 |
| 11–12 (13) | 5 (6,3) | 8 |
| 14–15 (16) | 5 (6,3) | 8 |
Если мы обладаем соответствующими знаниями и навыками, то для изготовления БП можно использовать любой разборный сетевой трансформатор мощностью 200–250 Вт. Разбираем, сматываем все вторичные обмотки, оставив лишь сетевую, и вместо них наматываем одну вторичную на нужные напряжение и ток.
Если в нашем распоряжении есть трансформатор с тороидальным сердечником, то лучше предпочесть его. Перематывать сложнее, но, во-первых, его не нужно разбирать, значит, не будет проблем с гудением после сборки. Во-вторых, габариты такого трансформатора при той же мощности намного меньше.
Какие нужны диоды? Подойдут любые выпрямительные, выдерживающие ток 10–20 А и обратное напряжение не ниже 30–40 В. Конденсаторы электролитические на напряжение не ниже 25 В (для 12-вольтового блока питания) и один бумажный неполярный с ёмкостью 1 мкФ на рабочее напряжение не ниже 400 В. Впрочем, без последнего можно обойтись. А теперь взглянем на схему.
Сетевое напряжение поступает на трансформатор Tr1, понижается до необходимой величины, выпрямляется диодным мостом VD1–VD4 и по проводам подаётся на инструмент, в рукоять или отсек, из которого удалены неисправные аккумуляторы, установлены конденсаторы С3–С5. Они являются накопителями энергии и обеспечивают высокий пусковой ток во время включения шуруповёрта.
Конденсатор С1, включённый параллельно сетевой обмотке трансформатора, уменьшает реактивную составляющую индуктивной нагрузки (трансформатора) и несколько увеличивает КПД устройства. Как указывалось выше, без него можно обойтись. Собирая прибор, не забываем установить диоды на радиаторы, электрически не соединённые друг с другом. Если радиатор общий (к примеру, металлический корпус или шасси блока питания), то диоды на него устанавливаем через слюдяные изолирующие прокладки.
Вот мы и выяснили, как запитать аккумуляторный шуруповёрт от сети. Теперь сможем подобрать подходящий для этих целей блок питания или изготовить его самостоятельно.
Спасибо, помогло!34Не помогло2
Сейчас читают:
Как переделать аккумуляторный шуруповерт на 12 или 18В в сетевой своими руками
Как сделать самодельный регулируемый блок питания – подборка схем
Как защитить блок питания от КЗ и перегрузок
Как восстановить аккумулятор шуруповерта своими руками
Как отремонтировать блок питания компьютера своими руками





































